Saltar al contenido
Inicio
Nosotros
Misión/Visión
Objetivo Social
Educación Financiera
Gobierno Corporativo
Documentos y enlaces
Seguridad de la información
Lavado de activos
Quejas y reclamos
Links
Contacto
Ingreso al sistema
Inicio
Nosotros
Misión/Visión
Objetivo Social
Educación Financiera
Gobierno Corporativo
Documentos y enlaces
Seguridad de la información
Lavado de activos
Quejas y reclamos
Links
Contacto
Ingreso al sistema
Documentos y enlaces
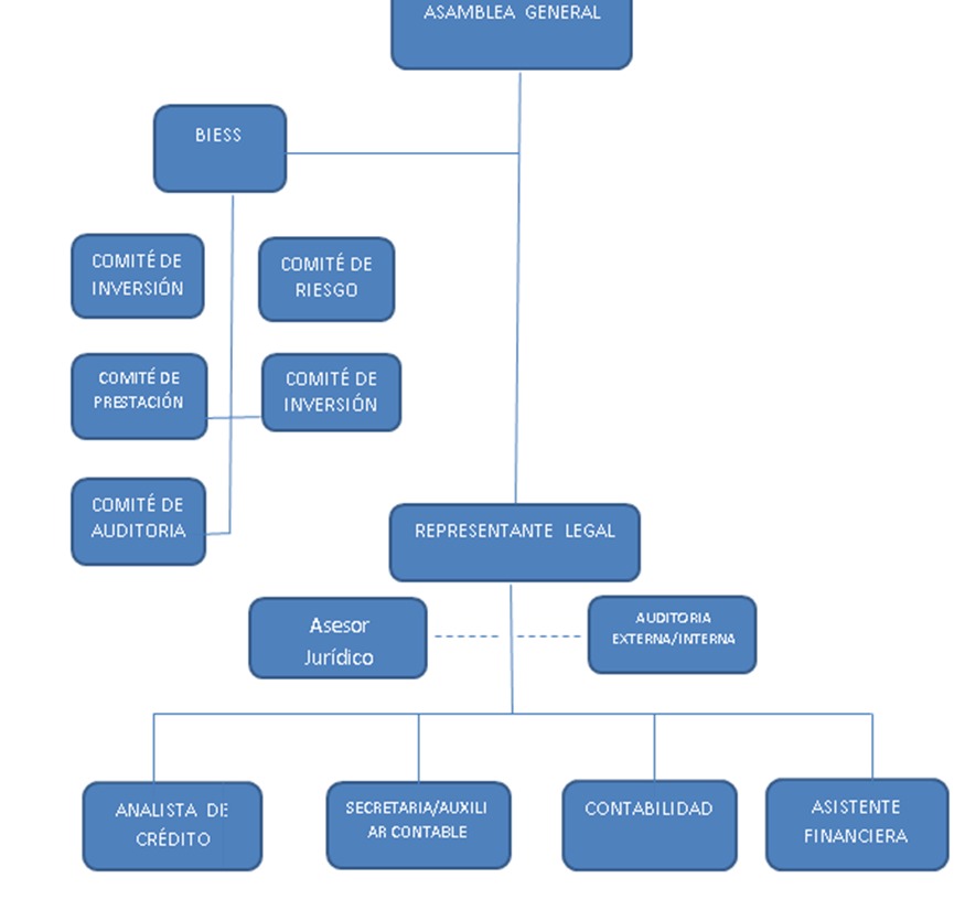
Organigrama estructural
MANUAL DE administracion de contratos2023 fdoadm
PROYECCION DE SOSTENIBILIDAD Y ESTUDIO ACTUARIAL
MANUAL DE CREDITO FINAL 2023